热门搜索: 预付费系统 预付费电表 江苏林洋电表 社为表计电表 预付费水表
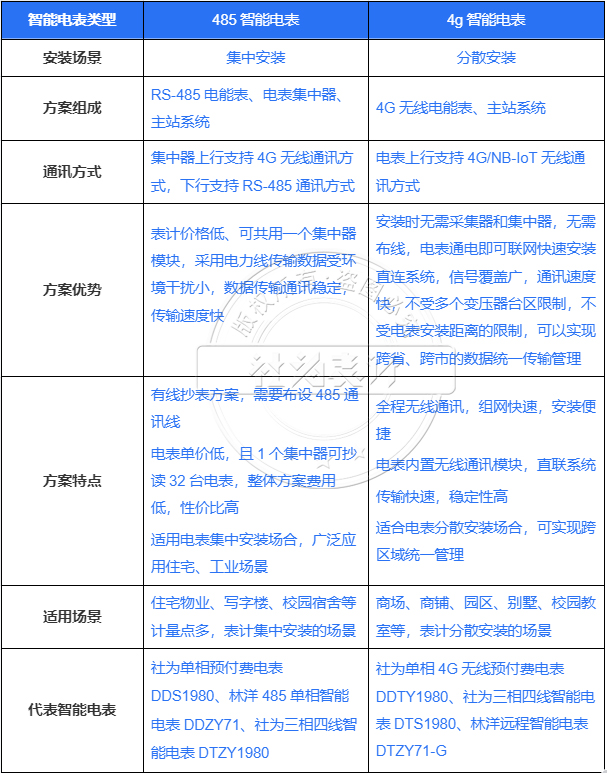
智能电表485和4g主要是指通讯方式的不同,485智能电表是有线通讯,4g智能电表则是无线通讯,两者在实际应用过程中存在诸多不同,用户可以根据实际安装使用场景去选择智能电表,合理实现高效、便捷的用电管理。
集社能提供各种品牌型号的485和4g智能电表供用户挑选,买电表还能免费配套远程预付费管理系统,让用户能通过手机或电脑更好的管理用电,有效提高用电管理效率,降低人工管理成本。
上一篇:远程电表和本地电表的区别有哪些?
下一篇:出租屋加装智能电表怎样选规格?
社为DTS1980 | 0.5S级/1级
社为DTZY1980|1级/0.5S级
江苏林洋DTZY71-G|0.5S级
山东青岛海尔中央空调工业园区能耗监测系统应用案例
三一重工郴州工业园电力抄表系统应用案例
湖南广汽菲亚特汽车工业园区能耗监测系统应用案例
地址:湖南省长沙市岳麓区岳麓西大道558号芯城科技园3栋